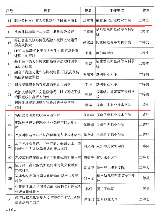
根据《福建省职业技术教育中心关于公布2017年福建省职业教育优秀论文获奖名单的通知》(闽职教中〔2018〕6号)文件通知,我院朱扶蓉老师的论文《医药卫生类高职院校社会服务能力建设的实践与思考》喜获2017年福建省职业教育优秀论文评选高职组一等奖,洪常青老师的论文《职业院校文化育人实现路径的研究与探索》及李晶老师的《翻转课堂在高职微生物检验教学中的应用探讨》喜获2017年福建省职业教育优秀论文评选高职组二等奖。
(科研处)